SYM-1 Home Warning System
A. M. MacKay
600 Sixth Avenue West
Owen Sound, Ontario N4K 5E7
If you have a C.R.T. hooked up to your SYM-1, this program and a couple of dollars worth of parts will let you experiment with a home warning system, and may help you learn a bit about your computer.
Once the hardware shown in figures 1 to 3 is connected, load the program and hit “RUN START” if you have an assembler or G 200 CR if you don't. Then as long as the old homestead is devoid of marauders, catastrophes and other unthinkables your screen will steadily and quietly tell you that everything is O.K. However, if one or more of the sensors detects any of the aforementioned nasties, a siren sounds and a message flashes on the screen telling you the nature and location of the problem(s).
The program starts by clearing the screen and displaying the “EVERYTHING IS O.K.” message. It then polls the sensors, one at a time, beginning with PB0. As soon as it finds an active sensor, it clears the “O.K.” message and displays the correct warning, then checks the remaining sensors. When all sensors have been checked and messages have been displayed for all active sensors, the siren sounds once and the polling process is repeated. The warnings and the siren will continue until all the sensors are turned off, at which time the “EVERYTHING IS O.K.” message re-appears and polling of the sensors resumes.
For this experiment four switches are used as input sensors. In practice, any sensor that will put out 5V under the appropriate conditions will do the job, and the program can be extended to handle any reasonable number of sensors.
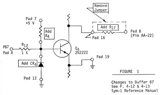
The program as written uses PB0 to PB3 of U29 as inputs and PB7 with its buffer as the speaker output. Figure 1 shows how to hook up buffer B7 for this application. Although it looks complicated, changing B7 is easy. All you have to do is remove one jumper wire and add two resistors and one diode. However, if you prefer, you can forget about buffer B7 and construct a similar speaker system externally, Again, in real life, PB7 would be connected to a large amplifier and speaker.
Figure 2 shows how to attach the speaker, and figure 3 shows one way to use switches as simulated sensors. The speaker volume control, VR1, is optional, but it's a good idea to use it because without it the siren can shatter your wife's teeth.
The messages should, of course, be changed to suit your particular application. If you have an assembler such as RAE, this is easy. If not, you will have to get an ASCII code table and substitute the message code as required. The messages shown in the listing are for a 64x16 screen, so if yours is different, change the number of “0A”'s and “20”'s to suit your requirements.
Sound is produced by toggling the speaker on and off, with a delay between the toggles. The length of the delay determines the frequency. The siren sound is produced by shortening the delay slightly each time the speaker toggles, thus giving a steadily increasing frequency. For more information on sirens and other experiments read Rodnay Zak's “6502 Application Book” published by Sybex.
This program uses the SYM-1 as a dedicated con troller, so it can't be used for other purposes while the program is running. If you want the warning system working while you use your SYM-1 for other things, a new program using interrupts must be written. Bur that's another ballgame.
Parts List For SYM-1 Home Warning System.
R4 100KΩ Resistor
R17 10Ω Resistor
R18 1KΩ Resistor
VR1 100Ω Potentiometer (Optional)
C1 0.01 µF Capacitor
CR4 Diode, 1N4148, 1N914 Or Equivalent
SW1-4 Any SPDT Switches
SPK1 8Ω Speaker, Radio Shack 40-247 Or Equivalent
0010 ; ********************************* 0020 ; ********************************* 0030 ; *** *** 0040 ; *** HOME WARNING SYSTEM *** 0050 ; *** FOR SYM-1 COMPUTER *** 0060 ; *** *** 0070 ; *** BY A. M. MACKAY *** 0080 ; *** 600 SIXTH AVE. WEST *** 0090 ; *** OWEN SOUND, ONTARIO *** 0100 ; *** CANADA N4K 5E7 *** 0110 ; *** *** 0120 ; ********************************* 0130 ; ********************************* 0140 ; 0150 ; 0160 ; * * * DEFINITIONS * * * 0170 ; 0180 STATUS .DE $AC00 0190 OUTVEC .DE $A663 0200 ; 0210 ; * * * INITIATE * * * 0220 ; 0230 START LDA #$F0 ;SET DDRB 0240 LDA STATUS+2 ; FOR INPUT 0250 LDA #$00 ;TURN OFF 0260 STA STATUS ; SPEAKER 0270 ; 0280 ; * * * SENSOR POLL ROUTINE * * * 0290 ; 0300 CLEAR JMP OK ;PRINT "ALL O.K." MESSAGE 0310 POLL LDA STATUS ;LOOK AT SENSORS 0320 AND #$0F ; IF ONE IS ON 0330 BNE TEST1 ; GO TO TEST1 0340 JMP POLL ;ELSE GO TO POLL 0350 ; 0360 ; * * * SIGNAL PROCESSING ROUTINE * * * 0370 ; 0380 TEST1 JSR POSIT ;POSITION MESSAGE ON SCREEN 0390 LDA STATUS ;LOOK AT SENSORS 0400 AND #$01 ;MASK OFF ALL BUT 1ST 0410 BEQ TEST2 ;NOT ON? GO TO TEST2 0420 JSR SPACE ;ON? PROCESS SIGNAL 0430 LDX #0 ;INDEX FOR MESSAGE #1 0440 MESS1 LDA TAB1,X ;GET CHARACTERS 0450 JSR OUTVEC ;WRITE ON CRT 0460 INX ;NEXT CHARACTER 0470 CMP #$00 ;LAST ONE? 0480 BNE MESS1 ;NO? GET NEXT 0490 TEST2 LDA STATUS ;YES? TEST FOR 0500 AND #$02 ; SENSOR #2 0510 BEQ TEST3 ; ETC. 0520 JSR SPACE 0530 LDX #0 0540 MESS2 LDA TAB2,X 0550 JSR OUTVEC 0560 INX 0570 CMP #$00 0580 BNE MESS2 0590 TEST3 LDA STATUS ;TEST FOR 0600 AND #$04 ; SENSOR #3 0610 BEQ TEST4 ; ETC. 0620 JSR SPACE 0630 LDX #0 0640 MESS3 LDA TAB3,X 0650 JSR OUTVEC 0660 INX 0670 CMP #$00 0680 BNE MESS3 0690 TEST4 LDA STATUS ;TEST FOR
0700 AND #$08 ; SENSOR #4 0710 BNE LAST ; ETC. 0720 JMP MESSX 0730 LAST JSR SPACE 0740 LDX #0 0750 MESS4 LDA TAB4,X 0760 JSR OUTVEC 0770 INX 0780 CMP #$00 0790 BNE MESS4 0800 JMP SIREN 0810 MESSX LDA STATUS ;TEST FOR 0820 AND #$0F ; ANY SENSORS 0830 BEQ AGAIN ;IF NONE, BACK TO POLL 0840 JMP SIREN ;ELSE SOUND SIREN 0850 OK JSR POSIT ;POSITION 0860 AGAIN LDX #0 ; MESSAGE 0870 ALLOK LDA TAB5,X ;DISPLAY 0880 JSR OUTVEC ; "EVERYTHING O.K." 0890 INX ; MESSAGE 0900 CMP #$00 0910 BNE ALLOK 0920 LDA #$00 ;TURN OFF 0930 STA STATUS ; SPEAKER AND 0940 JMP POLL ; RESUME POLLING 0950 ; 0960 ; * * * SIREN ROUTINE * * * 0970 ; 0980 SIREN LDA STATUS ;ANY SENSOR 0990 AND #$0F ; STILL ON? 1000 STA *$CB ;IF YES, STORE IT 1010 BNE SCREAM ; AND START ALARM 1020 JMP CLEAR ;ELSE POLL AGAIN 1030 SCREAM LDA #$68 ;FREQUENCY CONSTANT 1040 STA *$CA ; AT LOCATION $CA 1050 YLOOP LDY #$07 ;DELAY CONSTANT 1060 SHRIEK JSR SPKR ;TOGGLE SPEAKER 1070 DEY 1080 BNE SHRIEK 1090 INC *$CA ;INCREMENT 1100 LDA *$CA ; FREQ. CONSTANT 1110 CMP #$B0 ;HIGHEST CONST.= $B0 1120 BNE YLOOP 1130 LDA STATUS ;ANY 1140 AND #$0F ; SENSOR 1150 CMP *$CB ; CHANGE? 1160 BEQ SCREAM ;NO? KEEP SIREN GOING 1170 LDA STATUS ;YES? ANY MORE 1180 AND #$0F ; SENSORS ON? 1190 BEQ SCREEN ;NO? PRINT O.K. MESSAGE 1200 JMP POLL ;YES? PROCESS AGAIN 1210 SCREEN JMP CLEAR 1220 ; 1230 ; * * * SUBROUTINES * * * 1240 ; 1250 SPKR LDA #$80 ;RESET 1260 STA STATUS+2 ; DDRB AND 1270 STA STATUS ; TOGGLE SPEAKER 1280 JSR DELAY ;WAIT AND 1290 LDA #$00 ; TOGGLE 1300 STA STATUS ; AGAIN 1310 JSR DELAY ;WAIT AGAIN 1320 RTS 1330 DELAY LDX *$CA ;CHANGE 1340 XLOOP INX ; FREQUENCY 1350 CPX #$00 1360 BNE XLOOP 1370 RTS 1380 POSIT LDX #0
1390 MOVE LDA TAB6,X ;POSITION 1400 JSR OUTVEC ; MESSAGE 1410 INX ; ON 1420 CMP #$00 ; SCREEN 1430 BNE MOVE 1440 RTS 1450 SPACE LDX #0 ;POSITION 1460 RIGHT LDA TAB7,X ; WARNING 1470 JSR OUTVEC ; MESSAGES 1480 INX 1490 CMP #$00 1500 BNE RIGHT 1510 RTS 1520 ; 1530 ; * * * MESSAGES * * * 1540 ; 1550 TAB1 .BY '[ [ [ WATER IN BASEMENT ] ] ]' $00 1560 TAB2 .BY '+ + + DOG NEEDS TO GO OUT + + +' $00 1570 TAB3 .BY '# # # THIEF IN WINE CELLAR # # #' $00 1580 TAB4 .BY '* * * MILKMAN IN WIFE'S BEDROOM ' 1590 .BY '* * *' $00 1600 TAB5 .BY '******************************' 1610 .BY '*******' $0D $0A $0A 1620 .BY '* * * SYM-1 HOME WARNING SYSTEM ' 1630 .BY '* * *' $0D $0A $0A 1640 .BY '> > > > EVERYTHING IS O.K. < ' 1650 .BY '< < <' $0D $0A $0A '*******' 1660 .BY '******************************' $00 1670 TAB6 .BY $0C $0D $0A $0A $0A $0A $00 1680 TAB7 .BY $0D $0A $0A $20 $20 $20 $20 $20 1690 .BY $20 $20 $00 1700 .EN