7011 PowerStation
7011 Operators Guide
7011 Service Guide
192-003
RS/6000 PowerStation 220, 22W AND 22G Power Chip
193-128
RS/6000 PowerStation 230 Power Chip
193-271
RS/6000 Powerstation 250
60 or 80MHz
Mhz PowerPC 601
7011 Front, Door Down
7011, Rear
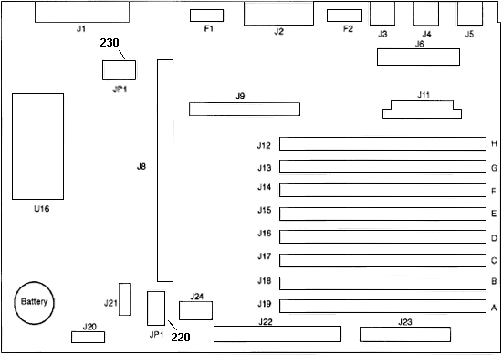
220 / 230 Planar
F1
Fuse, Ethernet
F2
Fuse, SCSI/KB/Tablet/Mouse
Battery
CR2032
J1
External SCSI Connector
J2
Ethernet
J3
Tablet
J4
Mouse
J5
Keyboard
J6
Serial/Parallel
J8
Riser Card Connector
J9
POWER Graphics
J11
Power Supply
J12-19
SIMMs
J20
LED Connector
J21
Keylock Connector
J22
Internal SCSI connector
J23
Floppy
J24
Disk Drive Power
JP1
External SCSI Enable
U16
ROM Module
250 Series Planar
Battery
CR2032
J1-8
SIMMs
J9
POWER Graphics
J10
Riser Card
J11
Mouse
J13
Serial/Parallel
J14
Keyboard
J16
Keylock
J18
Power Supply
J19
Tablet
J20
Disk Drive Power
J21
External SCSI connector
J23
LED connector
J24
Floppy
J25
Internal SCSI connector
J26
External SCSI Enable
U23
ROM Module
9595 Main Page