ADVANCED DIGITAL INFORMATION CORPORATION
DATA 8008E SERIES
|
Device Type |
Tape Drive |
|
Interface |
SCSI-2 |
|
Format |
DDS-2 |
|
Sustained Transfer Rate |
Unidentified |
|
Size |
4.56 in. (w) x 3.94 in. (h) |
|
View |
Top |
|
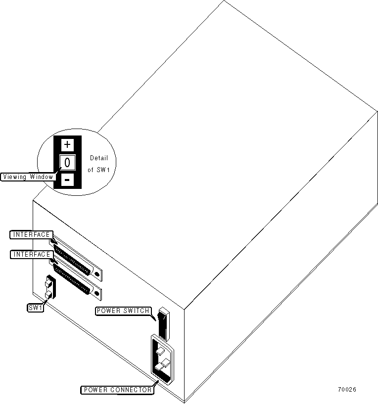
DRIVE SELECT ID |
|
Note: SCSI ID is selected by activating SW1 until the desired number is displayed in the viewing window. Press the (+) button to select a higher ID, press the (-) button to select a lower ID. |
|
MANUFACTURERS RECOMMEND MEDIA | ||
|
Tape |
Capacity Without Compression |
Capacity With Compression |
|
90 meter cartridge |
2.0 GB |
Unidentified |
|
120 meter cartridge |
Unidentified |
8.0 GB |
|
DIAGNOSTIC LED(S) | |||
|
LED1 |
LED2 |
LED3 |
Condition |
|
Off |
Off |
Off |
Tape not loaded/No activity |
|
On |
Off |
Off |
Read or write to tape |
|
Flash 1 |
Flash 1 |
Off |
Loading/Unloading |
|
Flash 1 |
Flash 1 |
On |
Loading/Unloading write protected |
|
Off |
On |
Flash 1 |
Cleaning cartridge at end of media (no cleaning cycles remaining) |
|
Off |
On |
Off |
Loaded/No activity |
|
On |
On |
Off |
Loaded/SCSI activity |
|
Flash 1 |
On |
Off |
Loaded/SCSI - drive activity |
|
N/A |
On |
On |
Loaded/Write protected |
|
N/A |
Flash 3 |
N/A |
Media Caution Signal (1) - excessive errors detected |
|
Flash 3 |
N/A |
N/A |
High humidity detected |
|
N/A |
N/A |
Flash 3 |
Media Caution Signal (2) - tape head motion hours reached |
|
N/A |
N/A |
Flash 2 |
Drive mechanical failure/Drive circuitry failure |
|
Flash 2 |
N/A |
N/A |
Waiting for reset |
|
N/A |
Flash 2 |
N/A |
Waiting for eject |
|
Note: Flash 1 = .25 seconds On, .25 seconds Off; Flash 2 = .25 seconds On, 1 second Off; Flash 3 = 3.5 seconds On, .25 seconds Off. | |||